中国德州
  • OA系统
  • |
  • 联系我们
  • |
  • 设为首页
  • 首页  >  人才公共服务  >  办事服务 > 正文

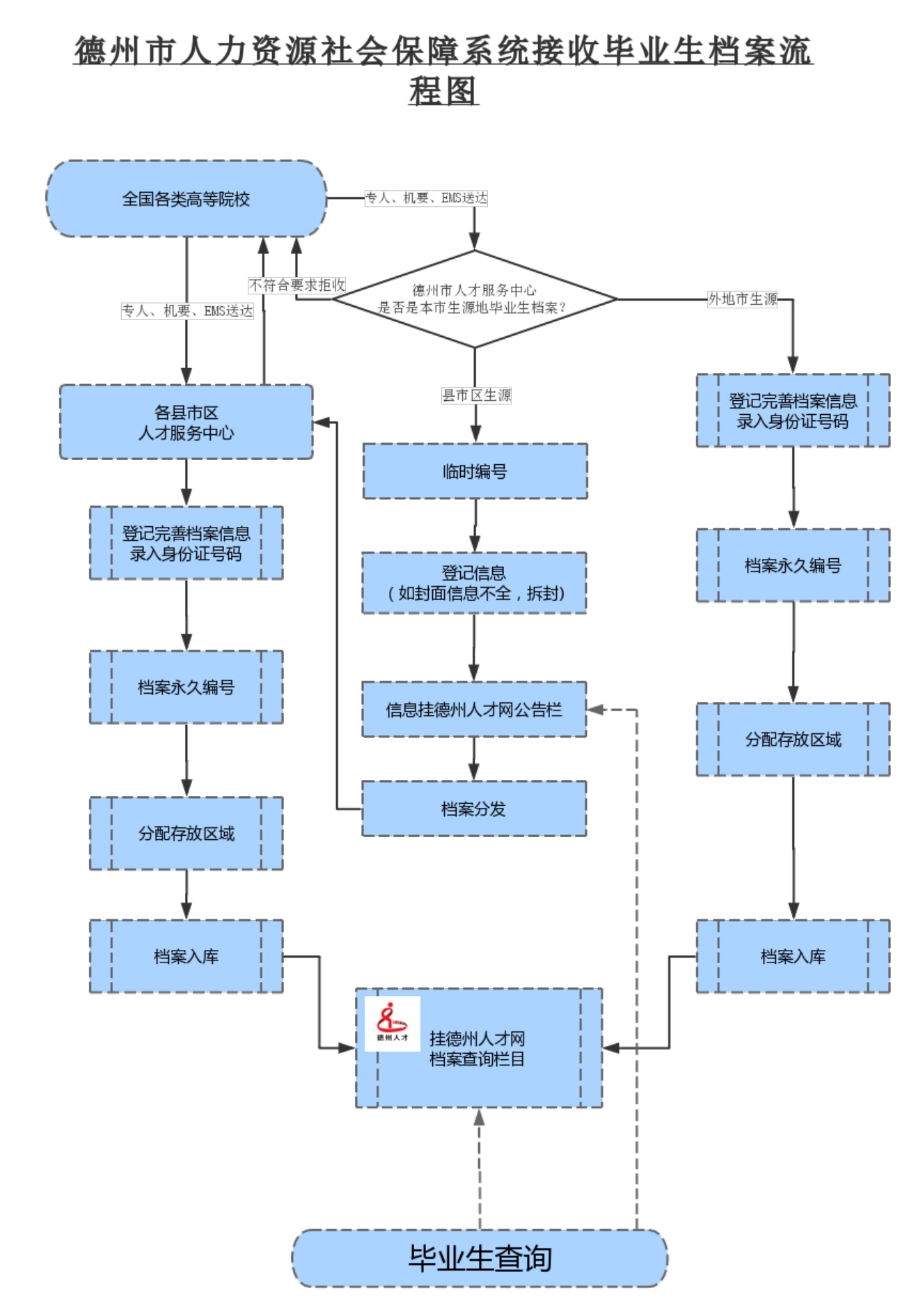
    德州市人社系统接收高校毕业生档案流程图

    来源:bt365娱乐线 发布时间:2018-03-29
    打印此文 关闭窗口 返回顶部

    Copyright @ 2011 bt365娱乐线,All Rights Reserved.

    主办单位:bt365娱乐线

    鲁ICP备10003367号-1

    鲁公网安备 37140202000118号